孩子因考试成绩优秀,成为某所高中(政策限定为本区内高中)的指标生后,按规定的填报志愿报考该校,即可享受降20分录取的优待。这就是指标生政策。
政策全称为“优质高中招生指标分配政策”,以区域内初中学校初三毕业生人数为基数,按一定比例将优质高中招生计划指标,分配到本区县的初中学校。按指标生志愿填报要求填报志愿,可被志愿校降20分录取。天津聚明培训学校天津高考辅导天津中考辅导

天津市教委发布的指导意见中提出:
“落实优质普通高中招生指标分配到区内初中学校比例不低于50%的要求,并适当向农村偏远初中学校倾斜,不断缩小城乡、校际教育差距。”天津聚明培训学校天津高考辅导天津中考辅导
优质高中招生指标生分配名额,以各学校九年级毕业生人数为基数,按比例将优质高中招收指标生分配计划分配到全区每一所学校。
所以按照目前的政策,优质高中招生计划总数的50%将用于指标生计划。
至于每一所初中能得到多少名额,要看这所初中的毕业人数占全区招生人数的比例。
所以要想知道孩子的学校有多少指标生名额可以这样计算:

指标高中目前覆盖全市16个区,共计46所高中。具体名单如下:
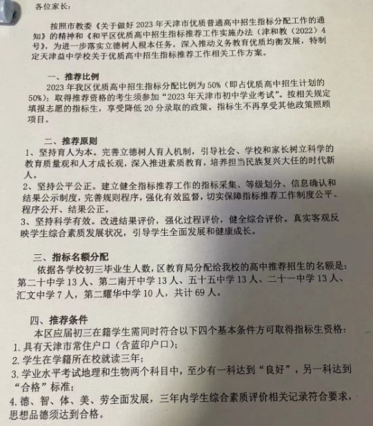
天津市应届初三在籍学生需同时符合以下四个基本条件方可取得指标生资格:
(一)具有天津市常住户口(含蓝印户口);
(二)学生在学籍所在校就读三年(不可中途转学);
(三)市级学业水平考查科目达到指定标准
(四)德、智、体全面发展,初中综合素质评价达到2A和3B的学生(其中道德素养应为A)。
除以上基本条件外,初中校对符合上述资格的学生,一般以平时学习成绩为依据落实分配工作。
孩子就读的初中校会按照一定比例,将初二下学期期末、初三上学期期末、一模、二模等考试成绩,进行加权平均(具体纳入筛选范围考试和成绩比例,由学校决定,比如南开区某学校参考八年级期末、九年级上学期期末和模考成绩,和平区某学校参考九上期末、结课考试、一模成绩(3:3:4)),为学生排名,筛选出有机会获得“指标生”资格。加权平均成绩排名越靠前的学生,越优先选择“优质高中指标学校”,成为该校指标生,中考享受降20分录取的优待。
天津聚明培训学校天津高考辅导天津中考辅导
而各区各学校很可能有所不同,建议家长提前向学校咨询,以免影响孩子申报~
填报方法:凡取得指标生资格的考生须将定向推荐的优质高中填写在本批次志愿栏的首位,即视为使用指标生资格。
同时,取得指标生资格的考生也可兼报其他学校志愿,其参加其他学校录取与未取得指标生资格的考生实行同一录取办法。对于取得指标生资格并按指标生志愿填报要求将志愿填写在志愿表指定位置的考生,在该学校录取时享受降20分录取的政策。
如果放弃使用:不将定向推荐的优质高中填写在本批次志愿栏的首位,即视为放弃使用指标生资格。对其他学校志愿的录取,没有任何影响。
同时,根据政策规定,录取优待政策无法叠加使用。如果孩子既有指标生资格,又有特长生资格或加分/降分录取优待资格,只能选择其一。
天津聚明培训学校天津高考辅导天津中考辅导
1.由于各初中校有很大的自主权,所以时间不统一,想获得指标生名额的家长及学生一定要向本校老师或本校往届学生咨询。
2.“市九所”中,含有指标生名额的高中校仅有二中、三中、七中,无天津中学。
3.如果考生最终决定不使用指标生名额,是可以放弃的。